Солнечно-Земная Физика

проект "СиЗиФ"


Елизавета Eвгеньевна Антонова

НИИЯФ МГУ

Физика плазмы космического пространства

спец. курс для студентов 4 курса Кафедры Космических лучей и физики Космоса физического факультета МГУ


На этой странице представлены презентации лекций Е.Е. Антоновой учебного 2005-2006 года в формате PowerPoint (PPT) и подробное оглавление курса.
Следует предупредить, что в старых версиях программы MicrosoftPowerPoint сопроводительный текст может не читаться.
Материал дублируеся в виде отдельных gif файлов (слайдов), читается любым редактором. Загружены презентации первых трех лекций


Содержание

    Слайды #1#2 #3#4 #5#6 #7#8 #9#10 #11
    #12 #13#14 #15#16 #17#18 #19#20 #21#22


  • Введение
  • определение плазмы,
  • дебаевский радиус,
  • плазменная частота,
  • идеальная и неидеальная плазма,
  • вырожденная и невырожденная плазма).
    1. Степень ионизации плазмы
  • (формула Саха,
  • формула Эльверта,
  • полностью ионизованная плазма,
  • ионизация и рекомбинация в ионосфере,
  • ионосферные слои.

    Слайды #1#2 #3#4 #5#6 #7#8 #9#10 #11 #12 #13#14 #15
    #16 #17#18 #19#20 #21#22 #23#24 #25#26 #27#28 #29#30

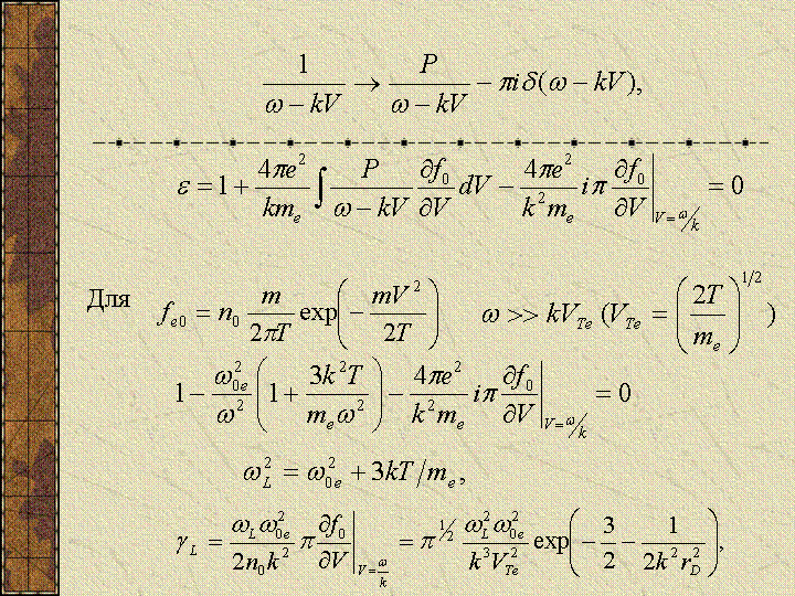
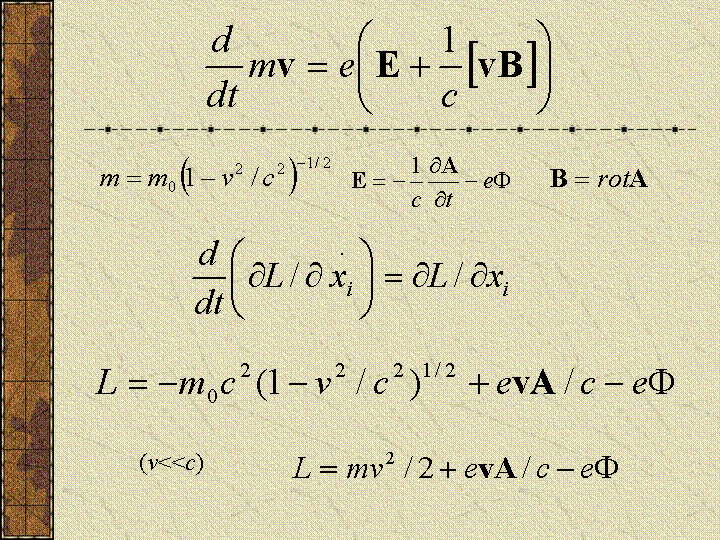
  • движение заряженных частиц в электромагнитных полях,
  • циклотронная частота,
  • дрейф в однородном электрическом поле,
  • дрейфовое движение в полях неэлектрической природы;
  • адиабатическое приближение, уравнения ведущего центра,
  • скорость дрейфа за счет градиента магнитного поля,
    скорость дрейфа за счет кривизны магнитных силовых линий,
  • поляризационный дрейф,
  • адиабатические инварианты и магнитные ловушки,
  • конус потерь,
  • первый, второй и третий адиабатические инварианты;
  • точность сохранения адиабатических инвариантов,
  • динамический хаос при движении частиц,
  • диффузия Арнольда).

    Слайды #1#2 #3#4 #5#6 #7#8 #9#10 #11
    #12 #13#14 #15#16 #17#18 #19#20 #21#22 #23

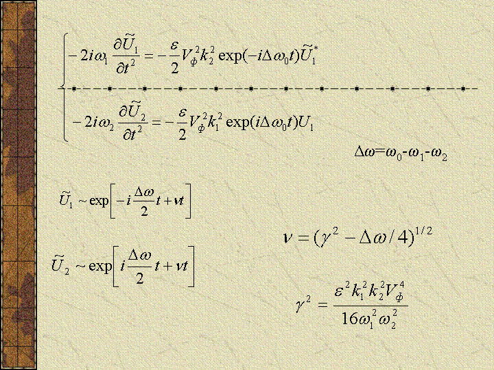
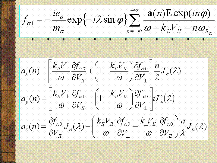
  • функция распределения и интеграл столкновений,
  • гидродинамические параметры, интеграл столкновений в форме Ландау;
  • дрейфовое кинетическое уравнение; уравнения переноса,
  • вывод уравнений сохранения числа частиц, импульса и энергии,
  • уравнения баланса тепла и изменения энтропии;
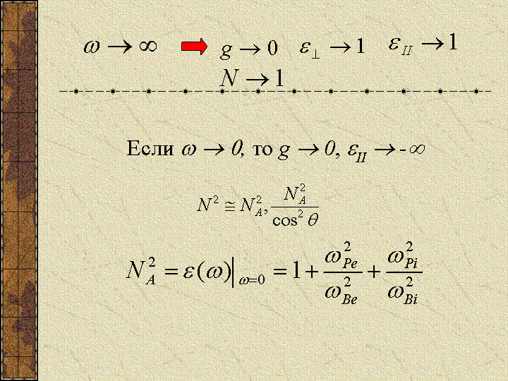
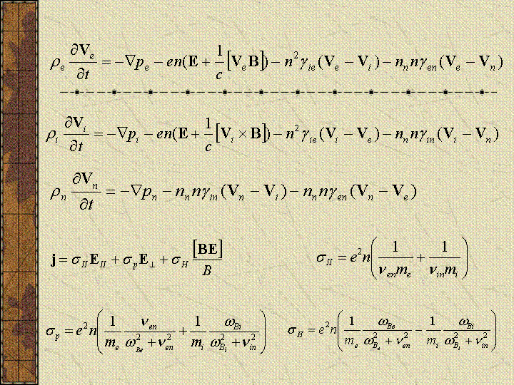
  • двухжидкостная магнитная гидродинамика; одножидкостная магнитная гидродинамика,
  • альвеновская скорость,
  • обобщенный закон Ома, тензор проводимости в полностью ионизованной плазме;
  • магнитная гидродинамика трехкомпонентной плазмы,
  • проводимость в ионосфере Земли;
  • диффузия магнитного поля и вмороженность, магнитное число Рейнольдса;
  • анизотропная магнитная гидродинамика и приближение Чу-Гольдбергера-Лоу.


    Слайды #1#2 #3#4 #5#6 #7#8 #9#10 #11#12 #13#14
    #15 #16 #17#18 #19#20 #21#22 #23#24 #25#26 #27

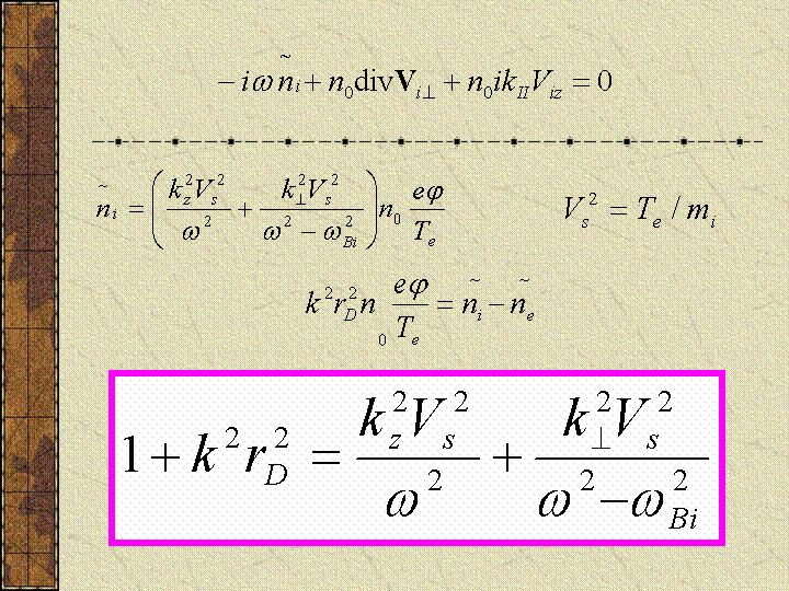
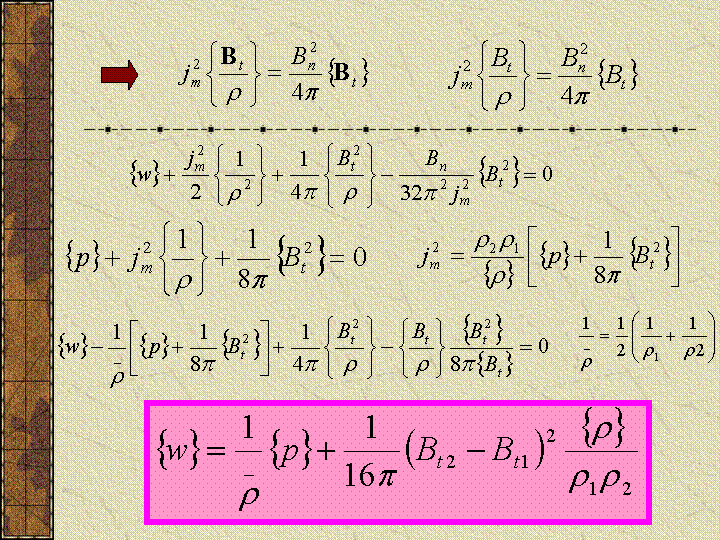
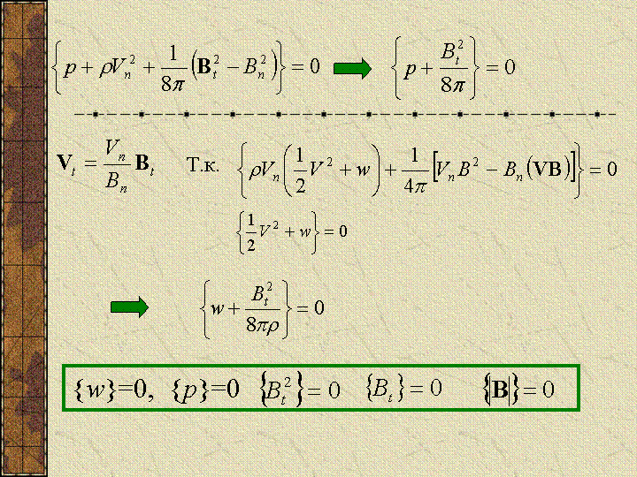
  • уравнения магнитостатического равновесия, равновесные магнитостатические конфигурации,
  • магнитные поверхности и магнитные трубки, удельный объем магнитной силовой трубки;
  • магнитное натяжение и давление магнитного поля, плазменный параметр;
  • теорема вириала;
  • пинчи и бессиловые магнитные поля,
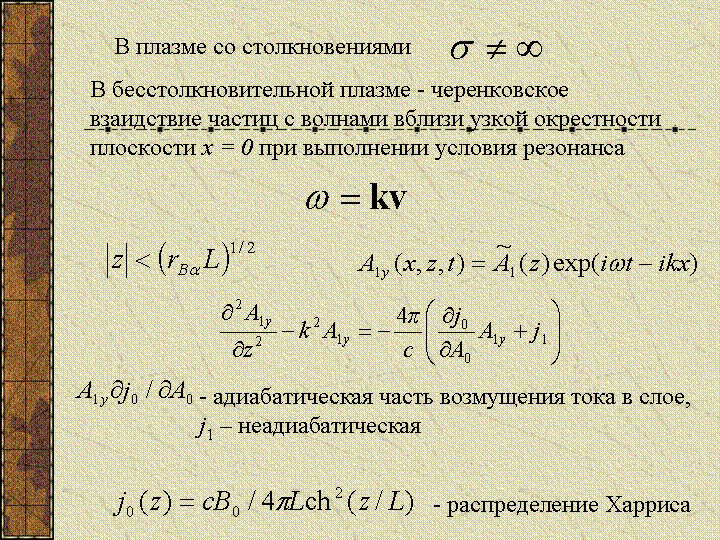
  • токовые слои; структура магнитосферных токовых слоев, гелиосферный токовый слой;
  • продольные токи и основное уравнение теории магнитосферно-ионосферных взаимодействий.


    Слайды #1#2 #3#4 #5#6 #7#8 #9#10 #11#12 #13
    #14 #15 #16 #17#18 #19#20 #21#22 #23#24 #25#26
    #27#28 #29#30 #31#32 #33#34 #35#36 #37#38

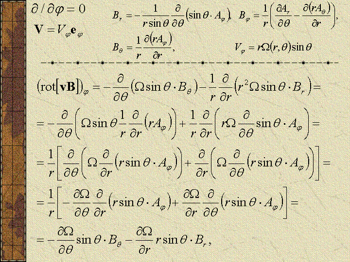
  • космические магнитные поля,
  • задача динамо, кинематическое динамо, стационарное динамо;
  • генерация магнитного поля при сдвиговом движении и дифференциальном вращении, полоидальная и тороидальная компоненты поля;
  • антидинамо теоремы;
  • конвективные ячейки и процессы их образования;
  • тороидальный вихрь Тверского и процесс генерации магнитных полей в конвективных ячейках;
  • генерация полоидального поля из тороидального и тороидального из полоидального,
  • слабо асимметричное динамо Брагинского;
  • турбулентное динамо, альфа-эффект).

вернуться на стр. Учебник


начальная страница сайта авторский указатель сайта

Для связи:
lll@srd.sinp.msu.ru (lll=LLL)